据能源圈了解到,近日,诚志股份有限公司发布关于子公司诚志创新参与设立华德诚志氢动能投资基金暨与专业机构合作投资的公告。
yle="text-align: justify;">据悉,该公告明确指出,2024年7月2日,诚志股份有限公司召开第八届董事会2024年第四次临时会议审议通过了《关于子公司诚志创新参与设立华德诚志氢动能投资基金的议案》,同意下属全资子公司北京诚志科技创新发展有限公司(简称“诚志创新”)作为有限合伙人参与设立青岛泊里华德诚志氢动能投资基金合伙企业(有限合伙)(暂定名,具体以工商登记为准,以下简称“华德氢动能基金”)。
此外,青岛泊里华德诚志氢动能投资基金合伙企业(有限合伙)(暂定名)合伙协议各方包括北京诚志科技创新发展有限公司、北京华德股权投资基金管
理有限公司、青岛泊里城市建设集团有限公司。
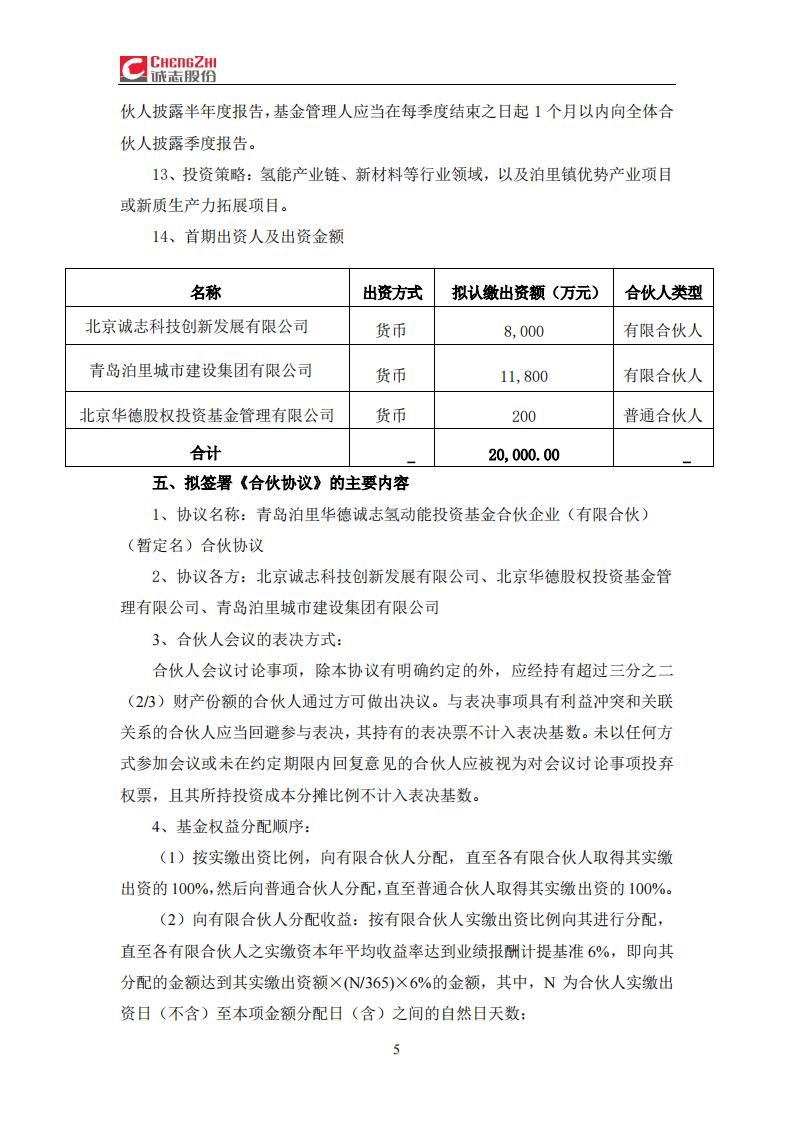
本合伙企业首次出资规模合计金额为1000万元,其中,各合伙人首次出资规模为其认缴规模的5%。后续各次出资规模由管理人根据投决会决策的投资项目的额度和进度决定,各次出资规模应当足够覆盖投资项目及相关各项基金费用,且各次出资后全体合伙人出资比例(即该合伙人实缴出资占其认缴出资比例)应当相同,具体出资规模及缴付期限以管理人发出的出资缴付通知为准。
对此,诚志股份指出,本次参与基金设立的资金来源为自有资金。短期内不会对公司财务状况和日常生产经营造成重大影响,长期来看,可为公司持续、快速、稳定发展提供保障。
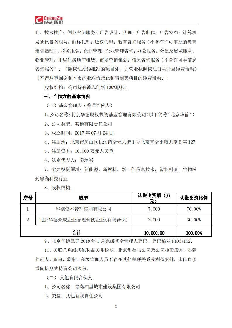
全文如下:







