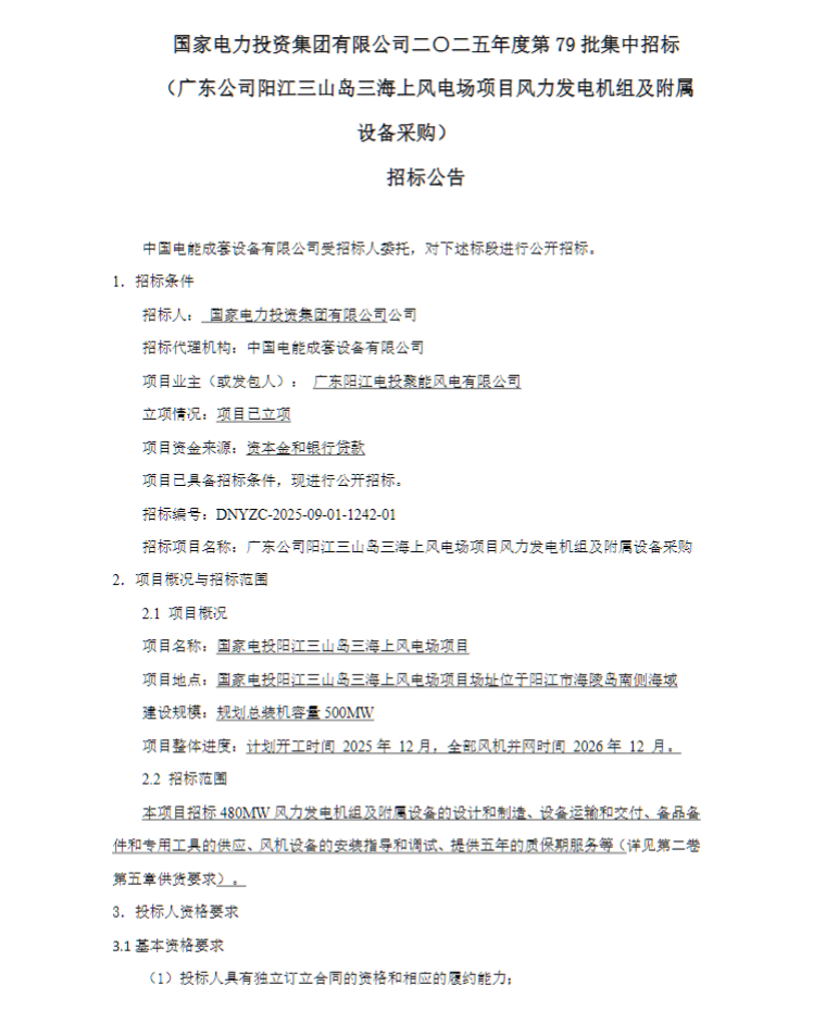
能源圈获悉,9月29日,国家电力投资集团有限公司二〇二五年度第79批集中招标(广东公司阳江三山岛三海上风电场项目风力发电机组及附属设备采购)招标公告发布。
公告指出,国家电投阳江三山岛三海上风电场项目位于阳江市海陵岛南侧海域,规划总装机容量500mw。
本项目招标480mw风力发电机组及附属设备的设计和制造、设备运输和交付、备品备件和专用工具的供应、风机设备的安装指导和调试、提供五年的质保期服务等。
项目整体进度:计划开工时间2025年12月,全部风机并网时间2026年12月。
公告还指出,投标机型总容量应大于等于480mw且上浮不应超过1台单机容量。投标人提供的风电机组应是单机容量16.xmw机组。投标人应采用同一机型投标,不接受投标机型混排方案,不接受降容。
本标段不接受联合体投标,不接受代理商投标。
公告如下:




来源:国家电投电子商务平台
