能源圈获悉,8月27日,国华投资国华(如东)新能源有限公司国华如东光氢储一体化制氢项目epc总承包公开招标中标候选人公示。
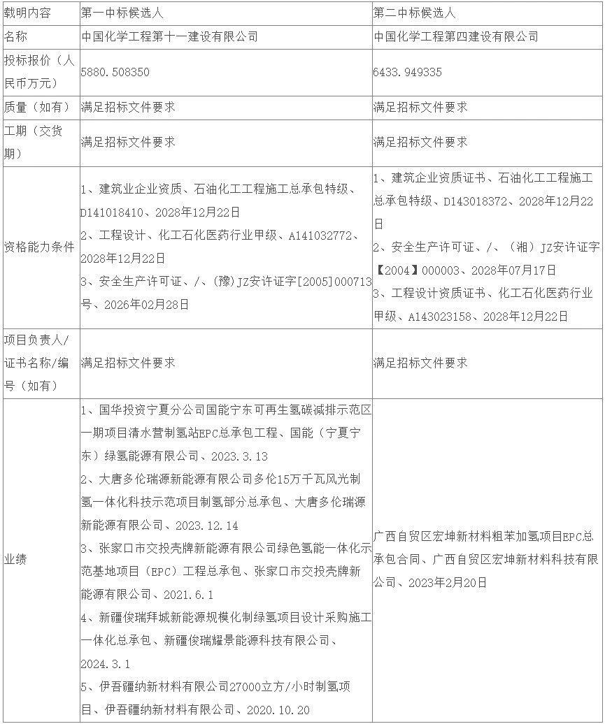
根据公示,第一中标候选人为中国化学工程第十一建设有限公司,投标报价为5880.50835万元;
第二中标候选人为中国化学工程第四建设有限公司,投标报价为6433.949335万元。
根据招标公告,国华(如东)新能源有限公司位于南通市如东县,负责国华能源投资有限公司在如东区域的风电、光伏、氢能项目开发及运营管理工作。本项目位于江苏省南通市如东洋口港经济开发区豫东垦区老海堤东侧、内部农路南侧。制氢规模为1500nm³/h,制氢站与集中式光伏就近布置,采用集中式光伏所发绿色电力进行制氢,提升绿氢制取和供应能力。制氢站新建1000nm³/h和500nm³/h水电解制氢装置(含氢气纯化)各一套,配套建设氢气充装装置及其公配设施,年运行时间3600h,拟利用南通市如东县丰富的太阳能资源,结合该地区产业基础,打造高效、零碳、清洁的新型电力系统,实现新能源发电与负荷的高效利用的光氢储一体化项目。
招标范围:国华投资国华(如东)新能源有限公司如东光氢储一体化制氢项目epc总承包工程项目,主要包括但不限于:光氢储一体化制氢站建设项目全过程手续办理、初步设计优化、施工图设计全部设备及材料采购、构筑物及安装施工、工程调试、项目验收、对外关系协调、单机调试、联合调试、从中间交接到首次投料试车等直至竣工验收交付生产的全过程epc总承包工作。
本项目是epc交钥匙工程,在满足初步设计报告项目最低使用要求的同时,投标人有权提出合理化建议,由招标人决定是否采纳。招标人有权要求投标人满足招标人的特定要求。招标时招标人提供的工程量清单仅作为报价参考,实际施工内容以经过招标人书面批准的施工详图为准。所有手续、设计、设备材料、施工内容均包含在合同总价中,除招标人给定的暂列金、安全文明施工费据实调整以外,其余均不予调整。
主要包括但不限于以下内容:投标人提供设备、材料采购供应计划及工期内各月度劳动用工计划。设备、材料采购供应计划表格格式参照招标文件合同部分。
计划服务期限:计划开工时间:2025年8月10日,中交时间:2025年11月30日,共134个日历日完成项目投产。
本项目不接受联合体投标。
公告如下:
国华投资国华(如东)新能源有限公司国华如东光氢储一体化制氢项目epc总承包公开招标项目中标候选人公示
项目名称:国华投资国华(如东)新能源有限公司国华如东光氢储一体化制氢项目epc总承包公开招标
招标编号及包号:cezb250106609001
一、中标候选人情况
标段(包)编号:cezb250106609001

二、评标情况
评标委员会共9名
评标办法:综合评分法。
本中标候选人公示期为3天,自发布之日起计算。
三、提出异议的渠道和方式:
(1)如需询问不中标原因请联系项目经理:
姓名:杨博宇 电话:010-57336324
邮箱:20090146@ceic.com
(2)如投标人或者其他利害关系人对评标结果有异议的,可提出异议:
异议时限及程序:应在中标候选人公示期内,登入国家能源招标网www.chnenergybidding.com.cn,在“用户登录”→“投标人”→“投标业务”→“招标异议”中提出招标异议。在提出异议时,应明确提出异议内容及异议的有关证据材料、异议诉求,以便我们尽快核实处理。
异议咨询电话:010-58132372
(3)为规范招投标环境,维护正常招投标秩序,根据《中华人民共和国招标投标法实施条例》及国家能源投资集团供应商失信行为管理的相关规定,投标人存在以下行为属于违反国家法律法规和以非正常渠道干扰正常采购的失信行为,将给予“取消资格”处置,期限为1-3年。
1) 捏造事实、提供虚假材料
2) 以非法手段取得证明材料
3) 恶意诽谤,诬告或陷害竞争对手
4) 投诉前没有提出异议,或者对未处理完毕的异议提交投诉
5) 多渠道异议、举报、投诉、上访的。
来源:国能e招
