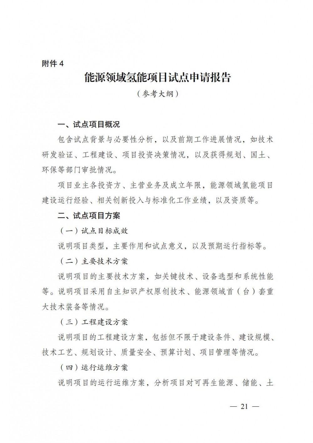
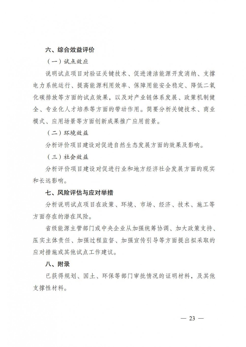
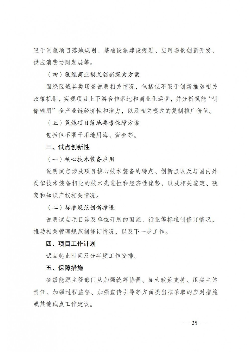
近日,广东省能源局转发国家能源局综合司关于组织开展能源领域氢能试点工作的通知。要求于6月30日前将相关推荐材料(纸质版2套、电子版1套)通过中国邮政ems寄送广东省能源局(新能源处)。
全文如下:
广东省能源局转发国家能源局综合司关于组织开展能源领域氢能试点工作的通知
各地级以上市发展改革局(委)、惠州市能源和重点项目局,广东能源集团:
现将《国家能源局综合司关于组织开展能源领域氢能试点工作的通知》(国能综通科技〔2025〕91号,以下简称《通知》)转给你们,请按照《通知》要求,组织做好有关项目试点和区域试点申报推荐工作。
请各单位认真审核申报材料,确保申报项目及材料真实、准确、完整,于6月30日前将相关推荐材料(纸质版2套、电子版1套)通过中国邮政ems寄送我局(新能源处)。
广东省能源局
2025年6月19日
相关附件:国家能源局综合司关于组织开展能源领域氢能试点工作的通知.pdf



























