近日,中电联标准化管理中心发布关于征求《质子交换膜燃料电池系统性能测试规范》等三项行业标准意见的函。
《质子交换膜燃料电池系统性能测试规范》规定了固定式质子交换膜燃料电池系统的术语、定义和符号、测量参数、单位和准确度、测试准备、测试条件、测试方案、测试方法等。
本规则适用于额定功率≥1 mw的固定式质子交换膜燃料电池系统的性能测试。
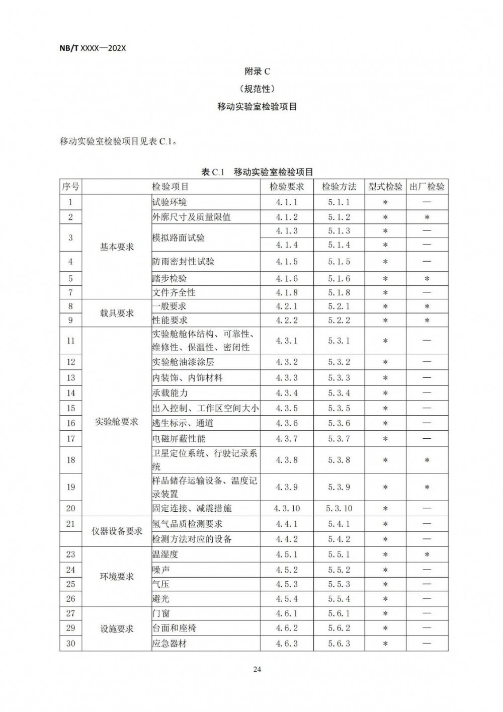
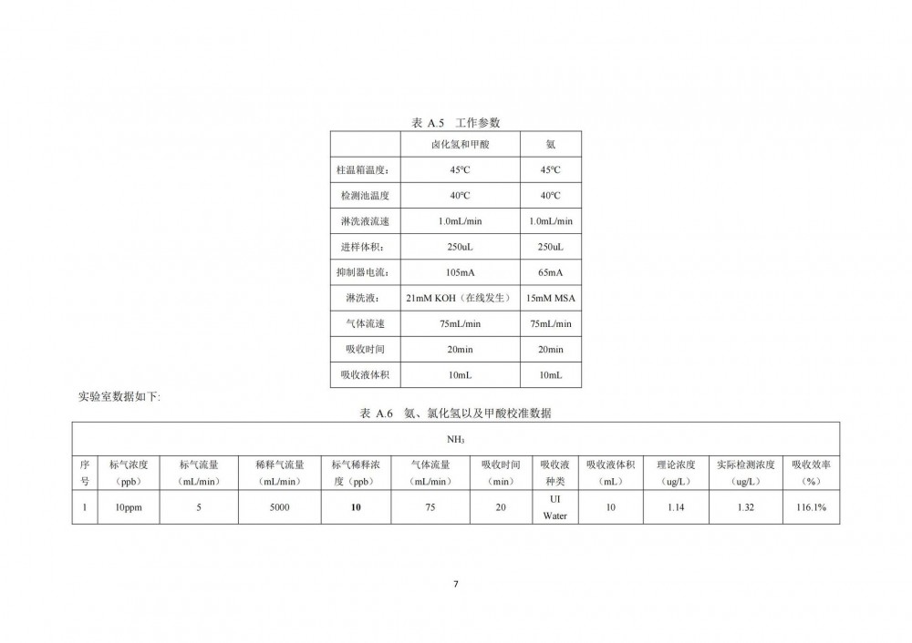
《质子交换膜燃料电池用氢气品质检测移动式实验室通用技术规范》规定了质子交换膜燃料电池用氢气品质检测移动式实验室(简称“移动实验室”)的术语和定义、技术要求、试验方法、检验规则、标志、包装、运输及贮存。
本文件适用于加氢站内氢气品质移动检测的移动实验室,也可适用制氢厂、氢气长管拖车、氢气输送管道等其他氢气产品的品质检测移动实验室。
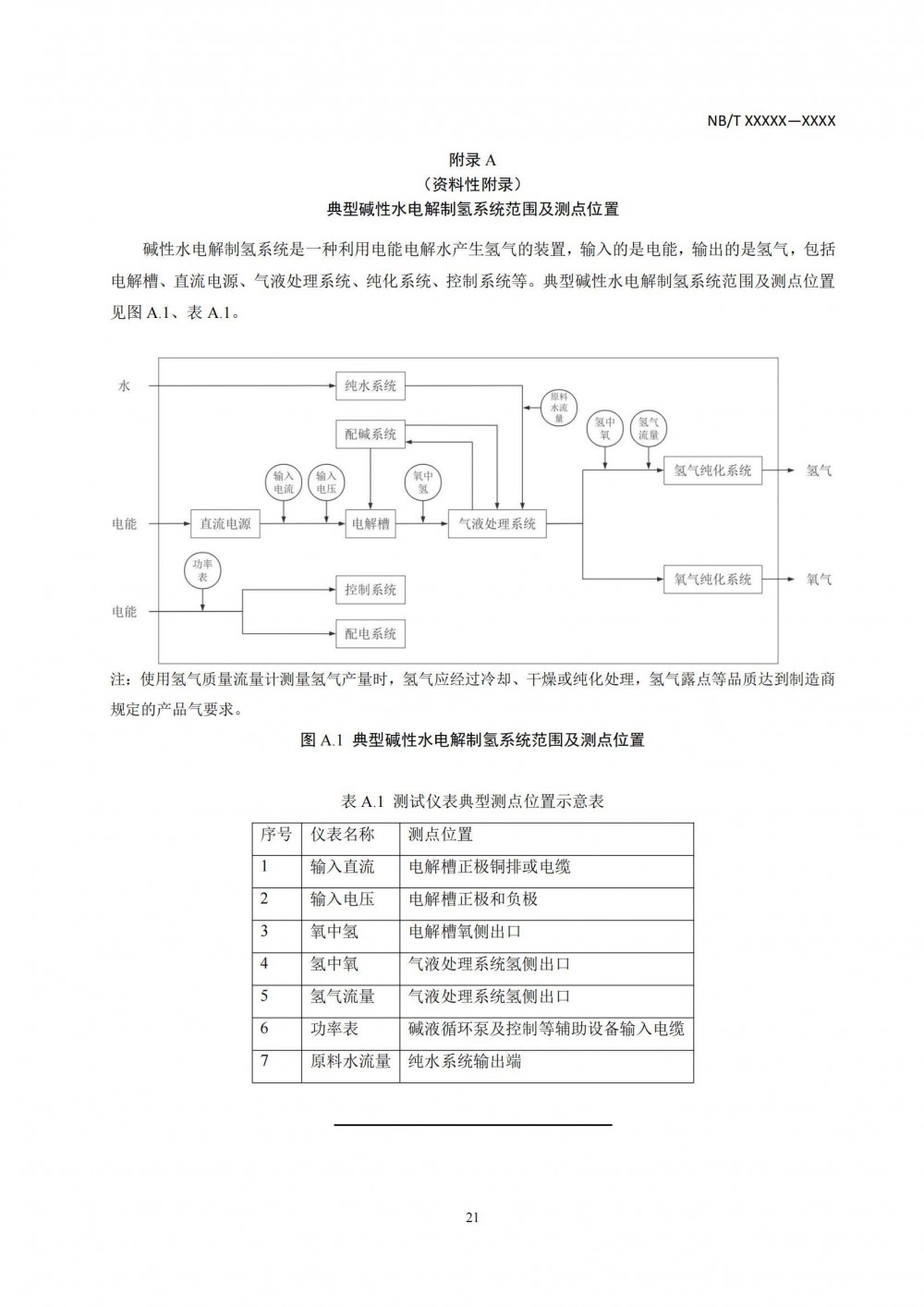
《碱性水电解制氢系统性能测试规范》规定了碱性水电解制氢系统的测试总则、测试条件、测量仪器、测试准备、测试项目及方法、测试报告等。
本文件适用于额定产氢量200nm³/h及以上、应用于可再生能源制氢场景的碱性水电解制氢系统,其他产氢量和应用场景的碱性水电解制氢系统可参照执行。
全文如下:
关于征求《质子交换膜燃料电池系统性能测试规范》等三项行业标准意见的函























































































































