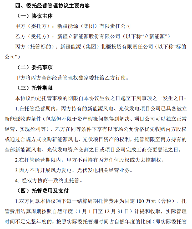
每年100万元!新疆3.05gw新能源及储能项目委托立新能源托管
据悉,7月25日,立新能源公告称,为避免新疆能源集团与立新能源构成实质性同业竞争,新疆能源集团拟将合计装机3.05gw的8个新能源项目划转到目注入其全资子公司北疆公司,并将北疆公司委托给立新能源经营管理。托管费用为每年固定100万元(含税)。
据悉,2024年6月6日,新疆国资委发布通知,拟将持有的新疆新能源(集团)有限责任公司(以下简称新疆新能源集团)90.1571%国有股权无偿划转至新疆能源(集团)有限责任公司(以下简称新疆能源集团)。股权划转完成后,新疆能源集团将成为立新能源的间接控股股东。
2024年7月1日,新疆国资委出具《关于无偿划转昌吉州8个新能源项目公司国有股权的通知》,拟将8个新能源项目国有股权无偿划入新疆能源集团,装机容量合计305万千瓦。项目分别为:乌-昌-石搬迁企业130万千瓦低碳产业园区项目、吉木萨尔县25万千瓦产业园区低碳转型项目、新疆准东能源昌吉州木垒县40万千瓦风光储项目、奇台县12.5万千瓦储能 50万千瓦(风光同场)新能源项目20万千瓦风储项目、昌吉国投木垒县12.5万千瓦/50万千瓦储能 50万千瓦风光同场项目、奇台县昌吉国投30万千瓦低碳园区转型项目、昌吉国投玛纳斯县10万千瓦光储低碳园区项目,上述项目正在履行相关划转程序。




资讯来源:
免责声明: 本站内容转载自合作媒体、机构或其他网站的信息,转载此文仅出于传递更多信息的目的,但这并不意味着赞同其观点或证实其内容的真实性。本站所有信息仅供参考,不做交易和服务的根据。本站内容如有侵权或其它问题请及时告之,本网将及时修改或删除。凡以任何方式登录本网站或直接、间接使用本网站资料者,视为自愿接受本网站声明的约束。