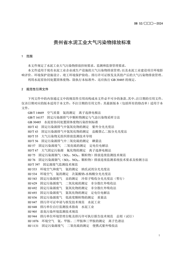
《贵州省水泥工业大气污染物排放标准(征求意见稿)》发布
贵州省生态环境厅7月24日发布关于公开征求《贵州省水泥工业大气污染物排放标准(征求意见稿)》意见建议的公告,其中水泥窑及窑尾余热利用系统颗粒物、二氧化硫、氮氧化物有组织排放标准为ⅰ时段10、50、200mg/m3,ⅱ阶段10、35、50mg/m3,要求新建企业自本标准实施之日起(即:2025年1月1日起),ⅱ阶段大气污染物排放限值。现有企业2025年1月1日前仍执行gb49152013,自2025年1月1日起,执行ⅰ阶段大气污染物排放限值;自2029年1月1日起,执行ⅱ阶段大气污染物排放限值。
关于公开征求《贵州省水泥工业大气污染物排放标准(征求意见稿)》意见建议的公告
为贯彻落实《中华人民共和国大气污染防治法》和生态环境部等五部门《关于推进实施水泥行业超低排放的意见》(环大气〔2024〕5号)要求,梯次有序推进水泥行业超低排放改造,我厅起草制定了《贵州省水泥工业大气污染物排放标准(征求意见稿)》。现向社会公开征求意见,欢迎各机关团体、企事业单位和个人提出意见和建议,有关意见可通过电话、电子邮箱等方式反馈。
此次公开征求意见截止时间为2024年8月7日。
(联系人:朱克勇,联系电话:15985177168,邮箱:514185480@qq.com)













资讯来源:贵州省生态环境厅
免责声明: 本站内容转载自合作媒体、机构或其他网站的信息,转载此文仅出于传递更多信息的目的,但这并不意味着赞同其观点或证实其内容的真实性。本站所有信息仅供参考,不做交易和服务的根据。本站内容如有侵权或其它问题请及时告之,本网将及时修改或删除。凡以任何方式登录本网站或直接、间接使用本网站资料者,视为自愿接受本网站声明的约束。