华电重工公司全称变更!
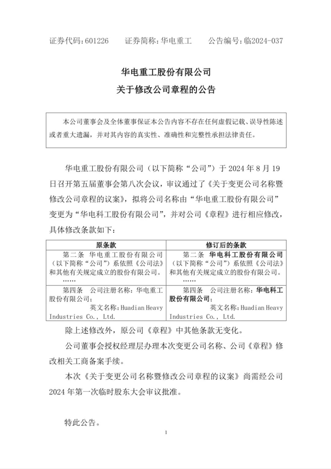
8月20日,华电重工发布公告称,公司于2024年8月19日召开第五届董事会第八次会议,以9票同意、0票反对、0票弃权的结果,审议通过了《关于变更公司名称暨修改公司章程的议案》, 拟将公司中文全称由华电重工股份有限公司变更为华电科工股 份有限公司,英文全称保持不变。
yle="text-align: center;">

资讯来源:上海证券交易所网站
免责声明: 本站内容转载自合作媒体、机构或其他网站的信息,转载此文仅出于传递更多信息的目的,但这并不意味着赞同其观点或证实其内容的真实性。本站所有信息仅供参考,不做交易和服务的根据。本站内容如有侵权或其它问题请及时告之,本网将及时修改或删除。凡以任何方式登录本网站或直接、间接使用本网站资料者,视为自愿接受本网站声明的约束。