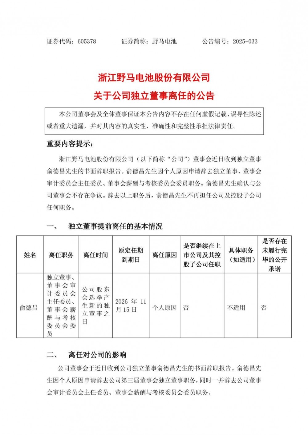
近日,野马电池发布公告称,公司董事会近日收到独立董事俞德昌先生的书面辞职报告。俞德昌先生因个人原因申请辞去独立董事、董事会审计委员会主任委员、董事会薪酬与考核委员会委员职务。俞德昌先生确认与公司董事会不存在争议。辞去以上职务后,俞德昌先生不再担任公司及控股子公司任何职务。
原公告如下:


俞德昌先生申请辞去野马电池独立董事等职务
近日,野马电池发布公告称,公司董事会近日收到独立董事俞德昌先生的书面辞职报告。俞德昌先生因个人原因申请辞去独立董事、董事会审计委员会主任委员、董事会薪酬与考核委员会委员职务。俞德昌先生确认与公司董事会不存在争议。辞去以上职务后,俞德昌先生不再担任公司及控股子公司任何职务。
原公告如下:


资讯来源:野马电池
免责声明: 本站内容转载自合作媒体、机构或其他网站的信息,转载此文仅出于传递更多信息的目的,但这并不意味着赞同其观点或证实其内容的真实性。本站所有信息仅供参考,不做交易和服务的根据。本站内容如有侵权或其它问题请及时告之,本网将及时修改或删除。凡以任何方式登录本网站或直接、间接使用本网站资料者,视为自愿接受本网站声明的约束。