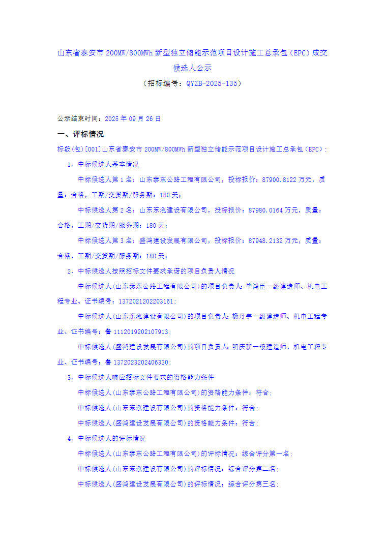
9月22日,山东省泰安市200mw/800mwh新型独立储能示范项目设计施工总承包(epc)成交候选人公示。
第一中标候选人山东泰东公路工程有限公司,投标报价为87900.8122万元,折合单价1.0988元/wh;第二中标候选人山东东泓建设有限公司,投标报价为87980.0164万元,折合单价1.0998元/wh;第三中标候选人盛鸿建设发展有限公司,投标报价为87948.2132万元,折合单价1.0994元/wh。
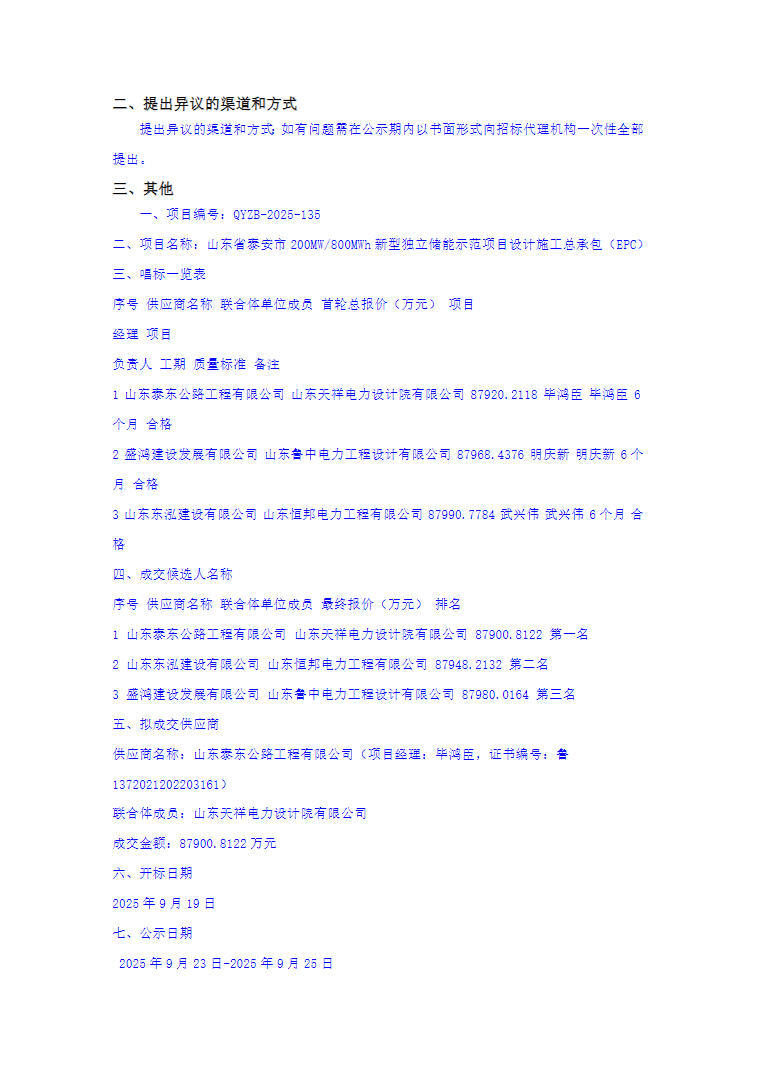
项目招标人为泰安市绿储新能源有限公司,项目位于山东省泰安市市辖区,项目资金来源为自筹资金92631.579万元,总报价下浮率不低于 5%,设计费为 167 万元(设计费为固定价格不做调整),折合单价1.158元/wh。
原公告如下:




