能源圈获悉,9月4日,四川省发展和改革委员会发布《四川电力市场结算细则(征求意见稿)》意见的通知。
《细则》提到,独立储能充放电量(其中独立储能充电作为批发用户时)按15 分钟系统电价结算,2025年独立储能中长期合同电量按合约电价与中长期结算参考点现货电价之差进行差价结算。现阶段,中长期结算参考点现货电价为实时市场系统电价。零售用户充电按零售合同约定价格执行。
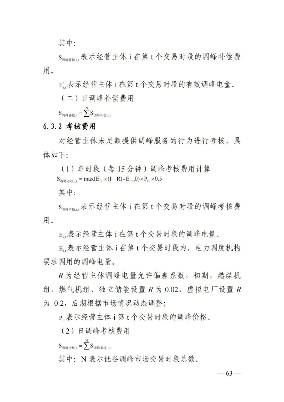
原文如下:
关于公开征求《四川电力市场结算细则(征求意见稿)》意见的通知
国网西南分部、国网四川省电力公司、四川电力交易中心,有关地方电网企业,有关发电企业、电力用户、售电公司、新型经营主体:
为规范电力市场结算管理,维护电力市场秩序和市场成员合法权益,根据国家发展改革委、国家能源局印发的《电力市场计量结算基本规则》(发改能源规〔2025〕976号),结合我省电力市场建设运行实际,省发展改革委、四川能源监管办、省能源局组织编制了《四川电力市场结算细则(征求意见稿)》(以下简称《结算细则》)。电力现货市场结算试运行期间按《结算细则》开展结算,请各单位结合电力市场运行、结算情况研提修改意见,及时将书面意见反馈至联系人邮箱。我们将结合反馈意见和市场运行情况,对《结算细则》进行完善调整。
联系人:
省发展改革委: 蒋欢欢 86705951
四川能源监管办: 张 晨 85253859
省能源局: 刘硕英 86705822
电子邮箱:scjgc2018@163.com
附件:四川电力市场结算细则(征求意见稿)
四川省发展和改革委员会
国家能源局四川监管办公室
四川省能源局
2025年8月29日

















































































来源:四川省发展和改革委员会
会议通知:2025年,中国储能产业正迎来独立化、规模化发展的重要阶段。长远来看,在新能源入市、绿电直连、虚拟电厂、零碳园区等政策、技术与市场的协同推动下,我国储能产业的应用场景正从核心领域向多元场景延伸,深度融入能源生产与消费全链条。2025第四届储能产业大会(ceif4th)将于2025年10月11日在上海举行,大会聚焦产业发展现状与未来趋势,围绕构网型储能、光储充一体化、长时储能、储能出海、电力交易、新型能源系统等热点话题展开探讨;同时针对储能设备选型标准、适配性方案,以及储能pcs、储能系统在电网侧/用户侧/户外场景的技术适配与实践深入交流,助力储能产业在新阶段实现质的飞跃,为全球能源转型与可持续发展贡献中国力量。
(扫描海报二维码查看会议详情)






推荐阅读招标2gwh!新疆立新能源2025年第一批储能设备采购
到2027年新型储能装机规模达5gw!四川省新能源产业链建圈强链发展规划发布!
独立储能申报上限350元/兆瓦时!四川电力辅助服务市场交易实施细则征求意见
8.24gwh!四川公布2025新型储能项目清单
分布式、独储报量报价,虚拟电厂自主选择,《四川电力现货市场建设方案》征求意见稿下发
