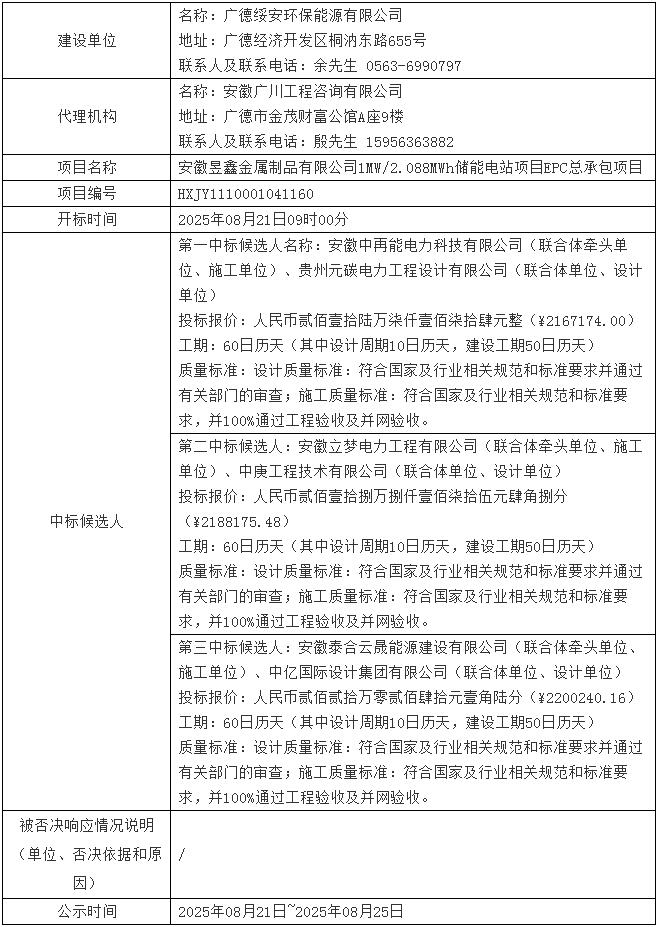
8月21日,安徽昱鑫金属制品有限公司1mw/2.088mwh储能电站项目epc总承包项目中标候选人公示。
第一中标候选人为安徽中再能电力科技有限公司&贵州元碳电力工程设计有限公司(联合体单位、设计单位)联合体,投标报价为2167174元,折合单价1.0379元/wh;第二中标候选人为安徽立梦电力工程有限公司&中庚工程技术有限公司(联合体单位、设计单位)联合体,投标报价为2188175.48元,折合单价1.048元/wh;第三中标候选人为安徽泰合云晟能源建设有限公司&中亿国际设计集团有限公司(联合体单位、设计单位)联合体,投标报价为2200240.16元,折合单价1.0538元/wh。

项目拟建设一套户外液冷储能系统,总装机容量约2.088mwh。建设内容包括储能电池系统、直流系统、储能逆变系统、开关站设备及相应配套设施、储能一体柜、并网柜等供货、安装及并网接入,接入点暂拟为3个并网点,并网方式为“0.4kv低压并网”。
本工程采用工程总承包方式发包,具体内容包括但不限于:建设项目的设计、设备材料采购、电缆铺设、道路及绿化破坏移栽修复等、防火墙、围栏等配套消防设施、不同变压器之间根据实际消纳需要进行配置相关连接设备、竣工验收、试运行、2年运维等全过程工作。工程总承包单位负责各阶段的报建、审查、审批、核准、办证、备案的相关手续办理、协调配合等,直至满足建设单位要求并交付使用。本项目为交钥匙工程,不论本可研报告是否提及,凡涉及本工程设计、施工、采购、运输、储存、人员培训、竣工投产、质保期内设备维护、工程检查、档案、消防、竣工结算、工程验收、并网、竣工验收等工作内容均属于承包人的工作范围,其他详见可研范围。
原公告如下:
安徽昱鑫金属制品有限公司1mw/2.088mwh储能电站项目epc总承包项目中标候选人公示

若对评标结果有异议的,可在公示期内,以书面形式向安徽广川工程咨询有限公司 提出异议,联系电话:15956363882,或向广德绥安环保能源有限公司提出异议,联系电话:0563-6990797。异议函必须以单位名义提出,需加盖单位公章,法定代表人或被授权人签字,所反映的情况和内容应真实可靠,并提供相应证据。投标人恶意提出异议造成不良影响的,将列入不良记录名单。若响应人对异议回复仍有异议,应以书面形式向广德市公共资源交易监督管理局提出投诉,联系电话:0563-6975173。
