中国神华筹划大规模重组
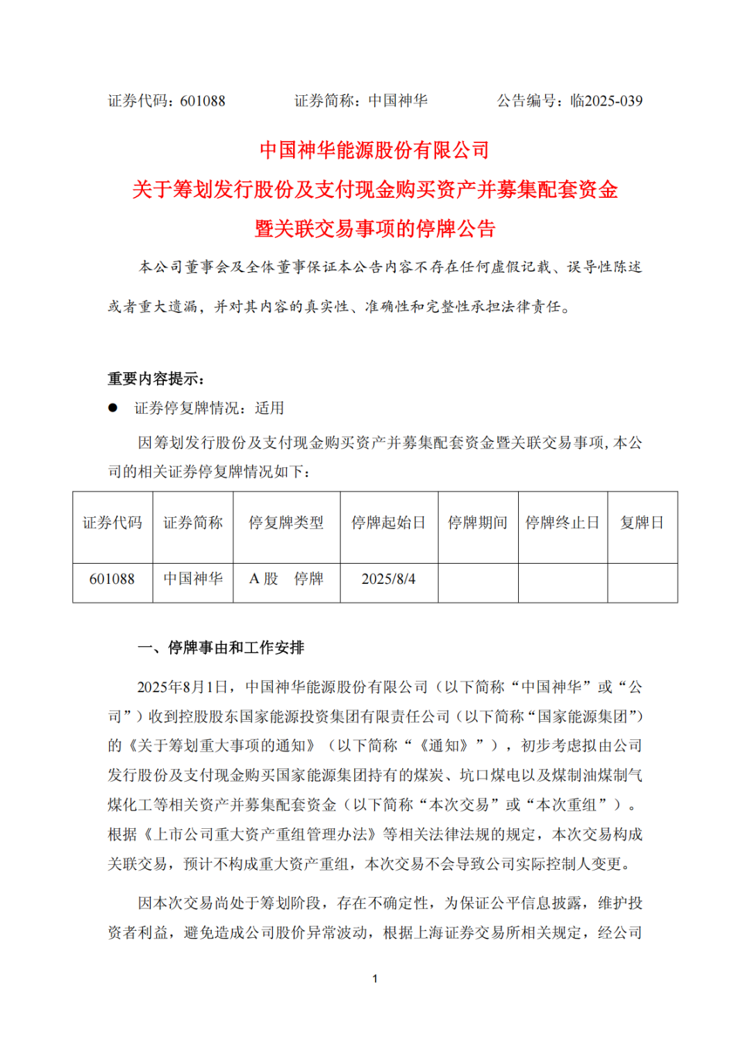
根据《上市公司重大资产重组管理办法》等相关法律法规的规定,本次交易构成关联交易,预计不构成重大资产重组,本次交易不会导致公司实际控制人变更。公司股票自8月4日开市起停牌,预计停牌时间不超过10个交易日。
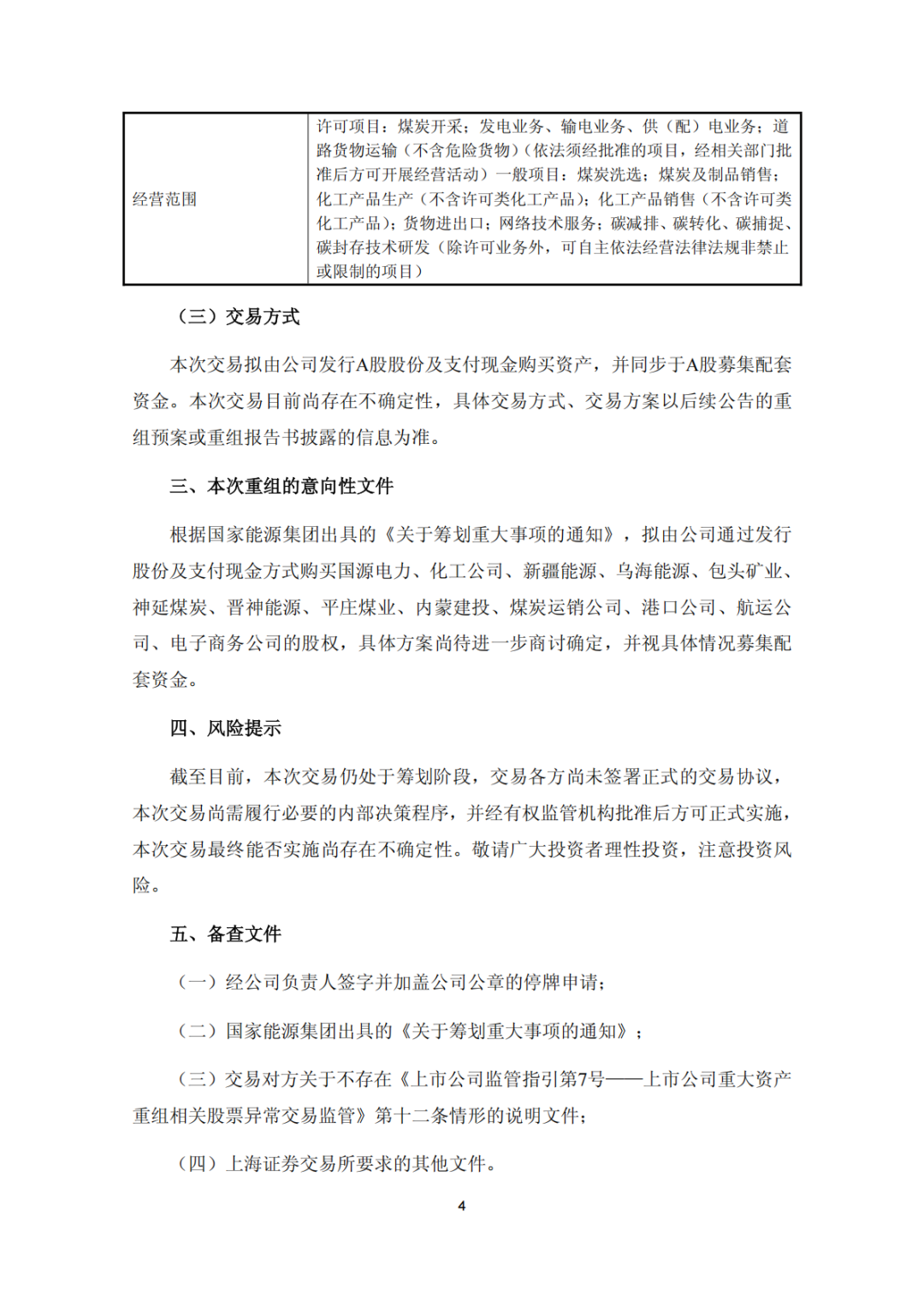
具体来看,中国神华本次拟收购的标的公司多达13家。分别为国家能源集团国源电力有限公司、中国神华煤制油化工有限公司、国家能源集团新疆能源化工有限公司、国家能源集团乌海能源有限责任公司、国家能源集团包头矿业有限责任公司、国家能源集团陕西神延煤炭有限责任公司、山西省晋神能源有限公司、内蒙古平庄煤业(集团)有限责任公司、国电建投内蒙古能源有限公司、神华煤炭运销有限公司、国家能源集团港口有限公司、国家能源集团航运有限公司、国家能源集团电子商务有限公司。
中国神华表示,本次交易是为了履行公司与控股股东之间的避免同业竞争协议,以及提高上市公司质量,推动优质资源向上市公司汇聚,打造全球领先的以煤炭为基础的综合能源上市公司。公告同时明确,具体重组标的正在论证过程中,最终标的资产范围以后续公告的重组预案或重组报告书披露的信息为准。
本次收购的标的公司中不乏国家能源集团的明星资产。其中,中国神华煤制油化工有限公司是国家能源集团的化工产业平台,公司业务聚焦煤炭清洁高效转化,成功建设并运营了世界唯一的百万吨级煤直接液化、世界首套60万吨/年煤制烯烃、亚洲首个10万吨级二氧化碳捕集与封存、世界首套5万吨/年聚乙醇酸可降解材料等一系列示范工程。
除了煤炭、煤化工等企业,中国神华本次拟注入的资产还包括港口、航运等优质资产。国家能源集团港口有限公司成立于2022年,是国家能源集团为落实国有资本投资公司改革部署,启动对下属港口的专业化整合,将分散管理的国能黄骅港务、天津港务、珠海港务合并重组,成立统一运营的港口发展有限公司。2024年,国家能源集团港口有限公司注册成立泰州港务,成为集团长江中下游五港一体海进江多式联运中心的核心港。
国家能源集团航运有限公司是国家能源集团开展航运产业管控优化后建立的航运资产管理运营平台。公司具备国内水路运输资质、水路运输代理资质、国际无船承运人运输资质,主营沿海及沿江航运业务,兼营国际远洋运输业务。以管理全口径统计,航运公司有船舶62艘、347.7万载重吨,年运能8000万吨,运力载重吨居国内沿海干散货船队第二位。截至2023年12月末,航运公司净资产79.85亿元,资产负债率15.21%。船队规模排国内沿海散货第二位,年运输量排沿海散货第一位。
本次拟注入的资产还有国家能源集团电子商务有限公司。该公司主营的国能e商平台依托于国家能源集团煤电化路港航产业链,聚焦煤电化运四大板块,以数字化平台建设,支撑保障以煤为主大宗商品线上业务交易,同时为交易用户配套提供金融、资讯等增值服务,年交易量达到13.8亿吨,注册企业总数超过2.8万家。
本次交易尚处于筹划阶段,尚未明确收购资产的具体范围和交易金额。
以下为具体公告





资讯来源:
免责声明: 本站内容转载自合作媒体、机构或其他网站的信息,转载此文仅出于传递更多信息的目的,但这并不意味着赞同其观点或证实其内容的真实性。本站所有信息仅供参考,不做交易和服务的根据。本站内容如有侵权或其它问题请及时告之,本网将及时修改或删除。凡以任何方式登录本网站或直接、间接使用本网站资料者,视为自愿接受本网站声明的约束。