建设运营管理实施方案》。提到,构建“1 n”虚拟电厂管理服务体系。依托新型电力负荷管理系统建设1个省级虚拟电厂运营管理平台,与电力交易平台、电网调度控制系统以及各虚拟电厂运营商平台互联,为全省n个虚拟电厂提供运营商平台接入、资格审核、能力校核、运行监测、运行效果评价等服务工作,实现全省虚拟电厂的统一管理、统一服务。
到2027年,虚拟电厂管理与市场交易机制不断深化,全省虚拟电厂规范化、市场化发展,总体可调节能力力争达到四川电网最大用电负荷的3%,充分发挥虚拟电厂在增强电力保供能力、促进新能源消纳、完善电力市场体系方面的重要作用。
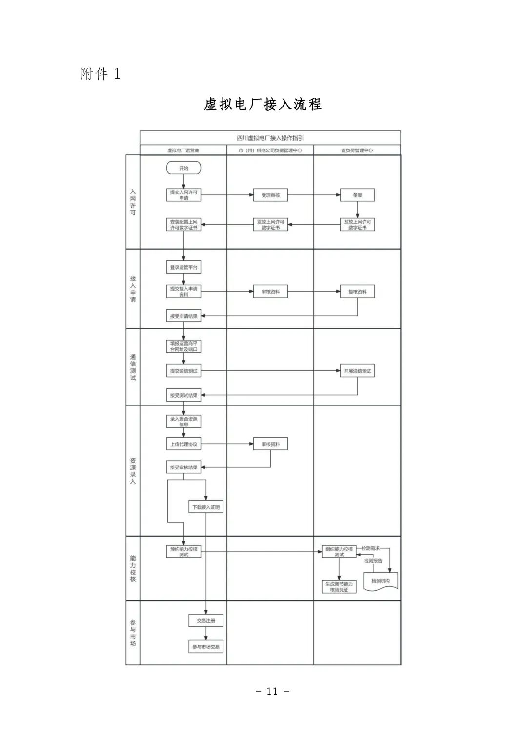
虚拟电厂运营商通过省级运管平台向负荷管理中心提交接入申请,并上传基本信息、运营商平台信息、运营商平台使用权证明(如软件著作权、购买合同、租赁合同等)等相关资料。负荷管理中心对虚拟电厂运营商基础信息的真实性完整性进行复核,并将有关情况向省能源局报告
平台接入。虚拟电厂运营商向省能源局书面报告建设情况(包括项目概况、系统建设方案、聚合资源类型及规模、能力校核完成情况等),申请正式接入省级运管平台,与负荷管理中心签订负荷确认协议和平台接入协议,上传后完成虚拟电厂运营商平台接入;按需接入电网调度控制系统,与调控中心签订并网调度协议,完成调度控制系统接入。
虚拟电厂运营商按照相应市场规则与聚合资源签订相关代理协议,作为独立主体身份参与需求侧市场化响应、电能量市场和辅助服务市场等。其中,被售电公司代理参与电能量市场的电力用户,可以被虚拟电厂运营商代理参与辅助服务市场和需求侧市场化响应等调节性市场。
参与需求侧市场化响应。虚拟电厂根据电网企业发布的需求响应范围、容量需求、响应时段等信息,组织聚合资源参与响应。合理确定需求响应补偿标准,反映虚拟电厂调节价值。(三)参与电能量交易。虚拟电厂在电力中长期市场和现货市场开展购售电业务,应具备售电公司资质。现阶段,虚拟电厂参与中长期市场参照售电公司有关要求执行,并适当放宽虚拟电厂中长期签约电量比例限制。完善虚拟电厂参与现货市场机制,合理确定结算周期,适当拉大现货市场限价区间。
参与辅助服务交易。加快推进辅助服务市场向虚拟电厂开放,针对虚拟电厂特点完善交易品种和技术要求。建立完善适应虚拟电厂发展阶段的考核机制,激发虚拟电厂调节能力。
虚拟电厂运营商及聚合发、用电户的费用结算以电网企业计量装置数据为计量依据,按照四川省电力市场交易规则以发、用电户号为单元进行计量(上网和下网电量分别计量)、监测、结算。虚拟电厂运营商及聚合发、用电户公平承担市场运营费用等相应分摊费用,按照上、下网电量分别计算。
结算方式。交易中心根据虚拟电厂运营商签订的代理协议约定条款,负责向虚拟电厂运营商和聚合发、用电户出具结算依据。虚拟电厂运营商相关费用结算至虚拟电厂运营商账户;聚合发、用电户收益分别结算至发、用电账户,相关费用在电费账单中列示。
结算考核。虚拟电厂运营商应遵守需求侧市场化响应、电能量市场和辅助服务市场等相关考核规则,承担相应考核费用。
原文如下:






















































—

