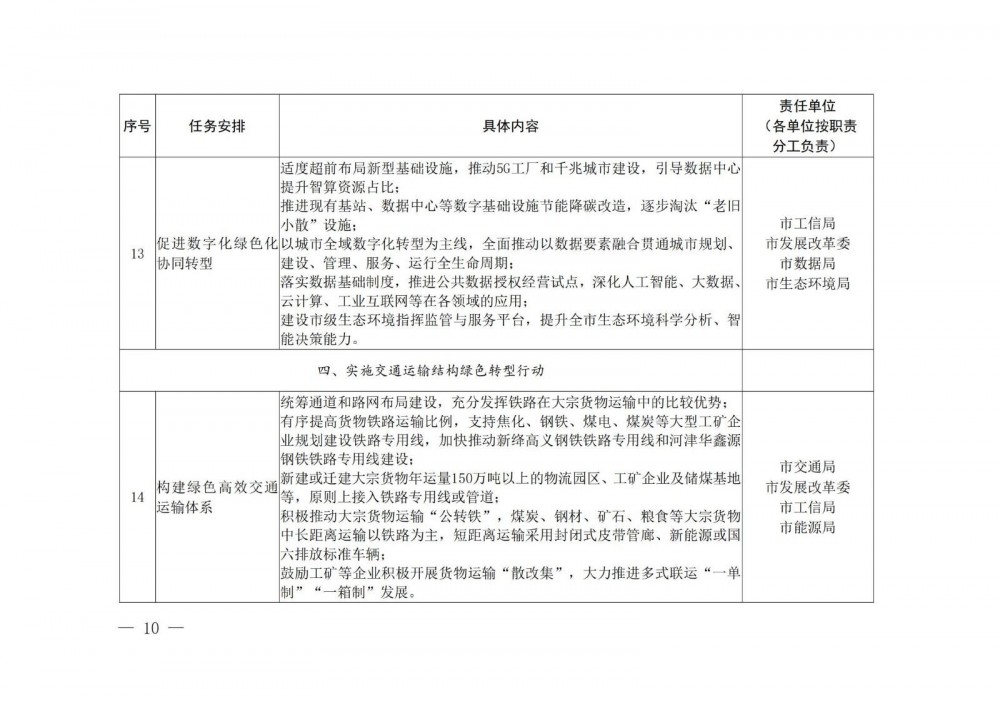
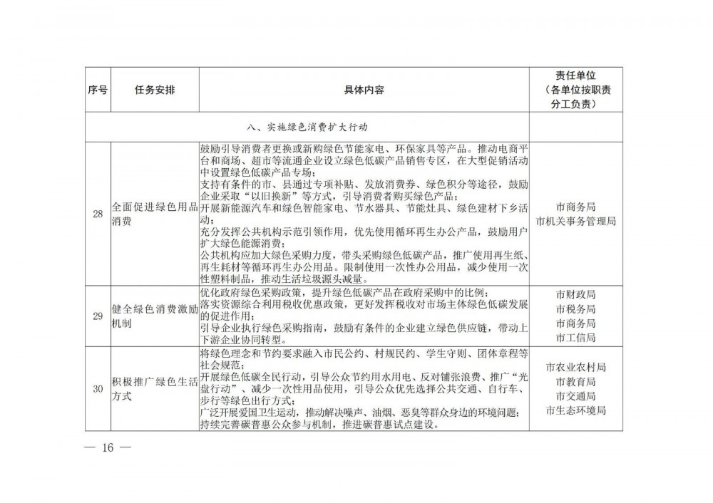
近日,山西运城市人民政府发布《运城市加快经济社会发展全面绿色转型重点任务清单》。文件明确,大力推进智能微电网、虚拟电厂、源网荷储一体化项目发展,加快绛县开发区源网荷储一体化试点项目建设;
加快各类新型储能技术规模化商业化应用,引导可中断负荷、电动汽车充电设施、新型储能等可调节资源参与电力系统运行调节;
深化电力体制改革,进一步落实适应新型电力系统的体制机制,加强电力需求侧管理;
充分发挥我市绿电资源优势,推动新型能源体系和现代化产业体系融合发展,探索开展绿电直连、绿电园区试点示范;
加快垣曲一期、垣曲二期、绛县等抽水蓄能电站工程建设,推进抽水蓄能项目按期完成。
原文如下:
运城市人民政府办公室关于印发《运城市加快经济社会发展全面绿色转型重点任务清单》的通知
各县(市、区)人民政府,运城开发区管委会,市直各有关单位:
为贯彻落实《山西省人民政府关于印发山西省快经济社会发展全面绿色转型行动方案的通知》(晋政发〔2025〕2号)精神,不断深化全方位转型,扎实推动运城市经济社会高质量发展,特制订《运城市加快经济社会发展全面绿色转型行动重点任务清单》,请认真学习贯彻,抓好推进实施。
一、总体要求
坚持以习近平新时代中国特色社会主义思想为指导,深入贯彻党的二十大和二十届二中、三中全会精神,全面贯彻习近平经济思想、习近平生态文明思想,以碳达峰碳中和目标为引领,锚定“一城两区三门户”目标和思路,坚持全面转型、协同转型、创新转型、安全转型的工作原则,聚焦能源结构、产业结构、交通结构、城乡建设发展绿色低碳转型,协同推进降碳、减污、扩绿、增长,健全绿色低碳发展机制,全面提高资源节约集约利用水平,加快形成经济社会发展全面绿色转型的空间格局、产业结构、生产方式、生活方式,推进全市经济社会发展全面绿色转型。
二、总体目标
到2030年,能源、工业、交通、城乡建设等重点领域绿色转型取得积极进展,非化石能源占能源消费总量比重达到18%,绿色生产方式和生活方式基本形成,减污降碳协同能力显著增强,主要资源利用效率进一步提升,支持绿色发展的政策和标准体系更加完善,经济社会发展全面绿色转型取得显著成效。到2035年,绿色低碳循环发展经济体系基本建立,绿色生产方式和生活方式广泛形成,减污降碳协同增效取得显著进展,经济社会发展全面进入绿色低碳轨道,碳排放量在达峰后稳中有降,不断谱写中国式现代化运城新篇章。
三、组织实施
(一)加强组织领导
各县(市、区)、运城开发区要全面贯彻国家、省决策部署及市委、市政府工作要求,明确本区域、本单位经济社会全面绿色转型的重点任务,抓实工作推进。市直各有关单位要紧盯目标任务,健全工作机制,细化落实举措,强化有效措施,按时调度推进。市发展改革委要加强统筹协调,重要情况及时按程序向市委、市政府请示报告。
(二)坚持因地制宜
在全市“一盘棋”统筹推进的基础上,坚持分类施策,有力有序稳妥推进实施。各县(市、区)、运城开发区、市直各有关单位要充分利用有利条件和优势禀赋,有效平衡多维度目标,明确本区域全面绿色转型时间表、路线图、施工图,因地制宜推动经济社会发展全面绿色转型。
(三)强化示范带动
各县(市、区)、运城开发区、市直各有关单位聚焦破解绿色转型发展面临的瓶颈制约,通过实施重点工程、创新政策机制,加快经济社会发展全面绿色转型,支持有条件的行业、企业率先绿色转型,积极探索有效模式和有益经验。
(四)加强法治保障
根据国家、省部署,推进生态环境、能源、节约能源、电力、煤炭、可再生能源、循环经济等领域法规制定修订工作。落实民法典绿色原则,引导民事主体节约能源资源、保护生态环境。依法开展生态环境损害赔偿诉讼、生态环境和资源保护领域公益诉讼,完善生态环境损害赔偿和修复机制。
(五)加大宣传引导
积极发挥舆论对社会公众的宣传教育,充分利用报纸、广播、电视等传统新闻媒体和网络、手机客户端等新媒体,打造多维度、多形式的绿色转型宣传平台,培育全民绿色转型意识。加大政策宣传,广泛凝聚共识,形成推动合力,将绿色转型理念转化为全社会自觉行动。
附件:运城市加快经济社会发展全面绿色转型重点任务清单
运城市人民政府办公室
2025年5月26日
(此件公开发布)















