6月16日,泰禾智能发布公告称,公司拟筹划以现金方式收购阳光新能源开发股份有限公司持有的安徽阳光优储新能源有限公司100%股权,交易价格不超过 5,000.00 万元,最终股权收购价格将经进一步审计、评估后协商确定。
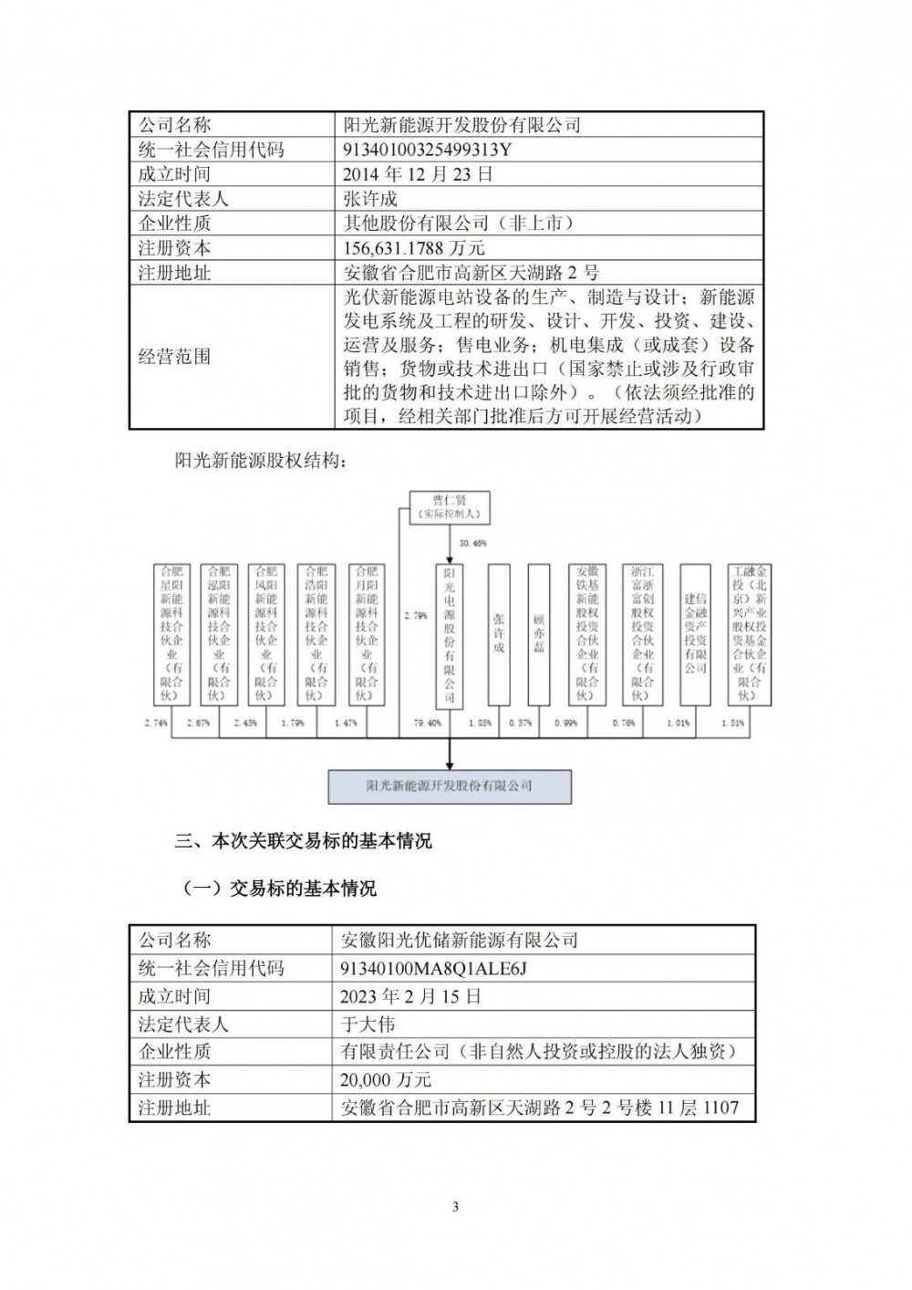
公告显示,阳光优储的控股股东其中阳光新能源为阳光电源旗下子公司,主要从事新能源项目开发业务,而阳光优储主要从事工商业用户侧储能项目的投资、开发和运营,主要是通过合同能源管理服务,向用户提供必要的储能、充放电等服务,以达到节省用户能源成本的效果。数据显示,2024 年,阳光优储营业收入1977.61万元,占泰禾智能营业收入的比例为3.51%,净利润亏损613.21万元。2025年1-3月,阳光优储营业收入1570.29万元,占泰禾智能营业收入的15%,净利润亏损2265.66万元。

泰禾智能表示,公司现有业务主要为智能分选装备业务。标的公司主要从事工商业用户侧储能项目的投资、开发和运营,主要产品为合同能源管理服务,向用户提供必要的储能、充放电等服务,以达到节省用户能源成本的效果。本次交易系跨界收购,公司自身从未从事工商业用户侧储能业务,没有相关的技术人员储备,存在较大的跨界经营风险。本次交易不改变公司的主营业务。
原公告如下:





