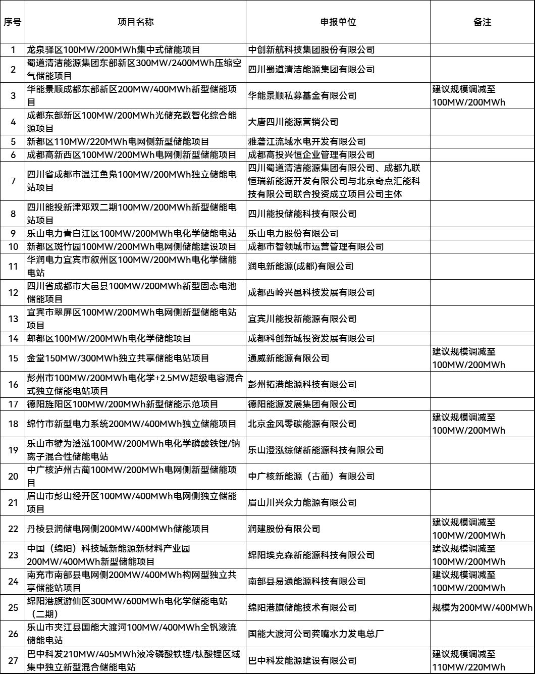
储能项目清单的公示》,共公布27个纳入新型储能项目清单,总规模3022.5mw/8240mwh。
申报单位有蜀道集团、四川能投、国家能源集团、港科智能、川汇众力、科发能源、川投能源、中创新航、中广核、易通数智、星源能投、西岭城市投资建设集团、通威、润建股份、成都科创新城投资发展有限公司、乐山电力、金风科技等25家企业或旗下公司参与。

附公示原文:
关于2025年度拟纳入电网侧新型储能项目清单的公示
根据《关于开展2025年电网侧新型储能项目申报工作的通知》(川发改能源〔2025〕65号,以下简称《通知》),经各市(州)推荐和专家评估论证,拟将“龙泉驿区100mw/200mwh”等27个项目纳入新型储能项目清单,现予以公示。项目正式纳入清单后,将按照市场化方式推动实施,相关市(州)能源行业主管部门和电网企业做好协调服务保障工作。
公示时间为2025年5月21日至5月27日。公示期间,对公示项目有异议的,请以书面形式提出(单位反映情况请加盖公章,个人反映情况请留真实姓名及k8凯发的联系方式,以便核实查证)。对匿名或无具体事实依据的异议,以及其他不正当要求,不予受理。
通信地址:成都市锦江区滨江东路156号发展大厦
联系电话:028-86705817
附件:拟纳入电网侧新型储能项目清单
四川省能源局
2025年5月21日
附件
拟纳入电网侧新型储能项目清单

来源:四川省能源局
