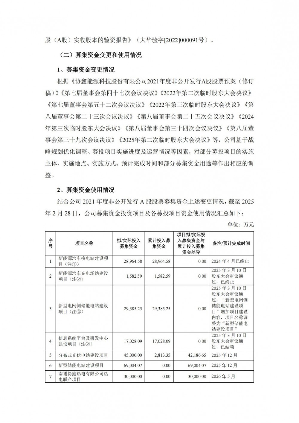
3月20日,协鑫能科发布使用部分募集资金对子公司提供借款以实施募投项目的公告,拟使用15.2亿元募资募投新型储能电站建设项目、分布式光伏电站建设项目、南通协鑫热电有限公司热电联产项目、石柱七曜山玉龙风电二期项目。
其中,协鑫能科拟使用募集资金不超过69,004.07万元对公司控股子公司中山新能智储科技有限公司(以下简称“中山新能”)、广州新能智储新能源有限公司(以下简称“广州新能”)、太仓鑫网能源服务有限公司(以下简称“太仓鑫网”)提供借款,用于实施“新型储能电站建设项目”。
协鑫能科拟使用募集资金不超过45,000万元对公司控股子公司苏州协鑫鑫光智慧能源有限公司(以下简称“鑫光智慧”)、苏州协鑫零碳能源科技有限公司(以下简称“协鑫零碳”)提供借款,再由鑫光智慧、协鑫零碳根据实际资金需求向公司控股子公司福建协鑫鑫科建设工程有限公司(以下简称“福建鑫科”)、浙江协鑫鑫宏电力工程有限公司(以下简称“协鑫鑫宏”)提供借款,用于实施“分布式光伏电站建设项目”。
协鑫能科拟使用募集资金不超过30,000万元对公司控股子公司南通协鑫热电有限公司(以下简称“南通协鑫”)提供借款,用于实施“南通协鑫热电有限公司热电联产项目”。
协鑫能科拟使用募集资金不超过8,000万元对公司控股子公司重庆协鑫风力发电有限公司(以下简称“重庆协鑫”)提供借款,用于实施“石柱七曜山玉龙风电二期项目”。
原公告如下:













