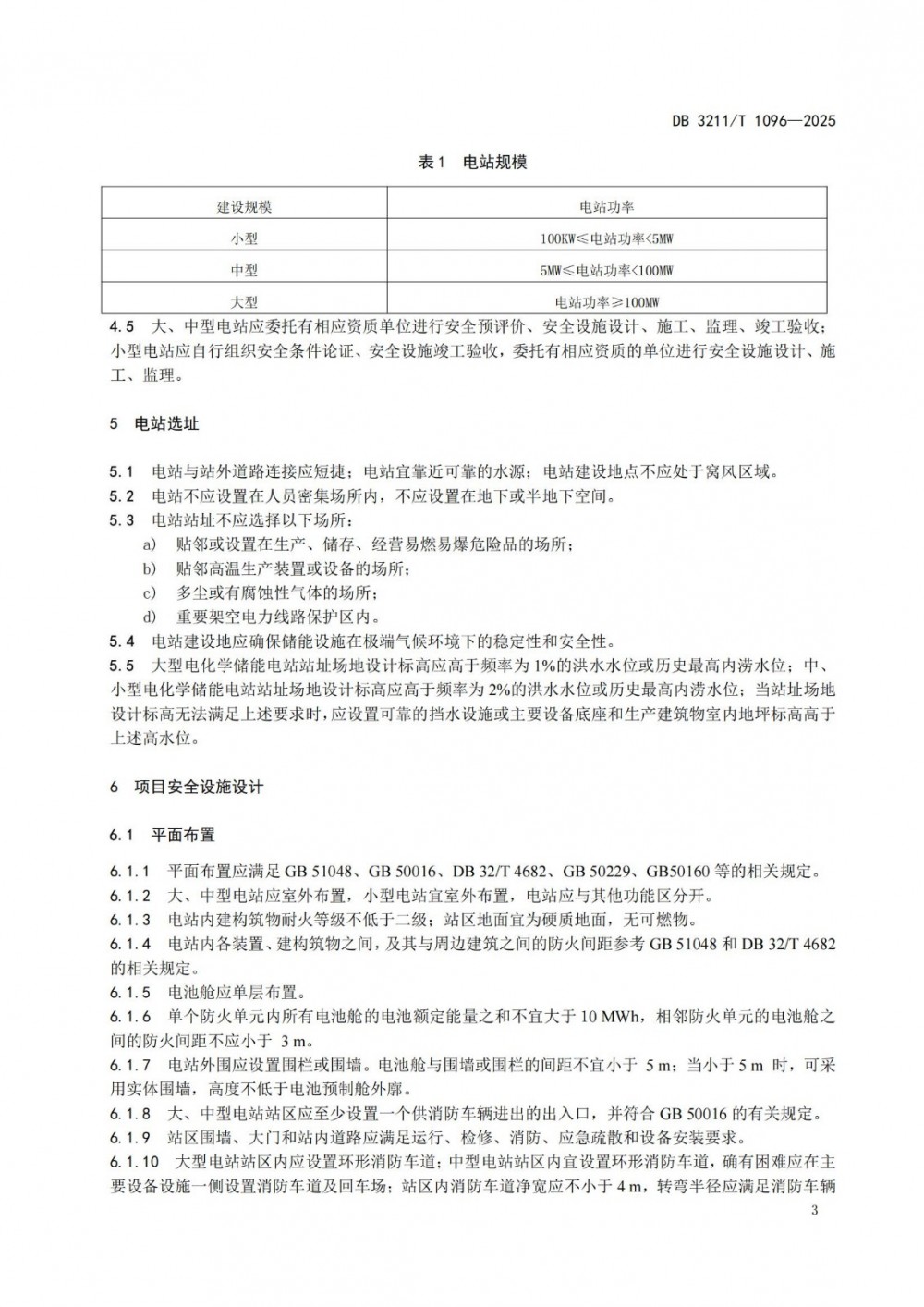
1月6日,江苏镇江市市场监督管理局发布地方标准《用户侧电化学储能电站安全设施“三同时”管理规范》,文件要求,单个防火单元内所有电池舱的电池额定能量之和不宜大于10mwh,相邻防火单元的电池舱之间的防火间距不应小于3m。
根据文件,安全设施“三同时” safety facilities “three simultaneities”指的是:用户侧新建、改建、扩建电化学储能电站的安全设施必须与主体工程同时设计、同时施工、同时投入生产和使用。
与此同时,该文件也定义了关于储能电站选址的要求,电站不应设置在人员密集场所内,不应设置在地下或半地下空间。电站建设地应确保储能设施在极端气候环境下的稳定性和安全性。
电站站址不应选择以下场所:a)贴邻或设置在生产、储存、经营易燃易爆危险品的场所;b)贴邻高温生产装置或设备的场所;c)多尘或有腐蚀性气体的场所;d)重要架空电力线路保护区内。
大型电化学储能电站站址场地设计标高应高于频率为1%的洪水水位或历史最高内涝水位;中、小型电化学储能电站站址场地设计标高应高于频率为2%的洪水水位或历史最高内涝水位。
原文如下:









