获悉,中煤江苏新能源有限公司龙东采煤沉陷区光伏电站13.2mw/26.4mwh储能项目epc总承包、高台县高崖子滩光伏产业园 122.5mw/490mwh独立储能项目设计施工总承包(epc)中标候选人公示,项目总规模135.7mw/516.4mwh。
高台县高崖子滩光伏产业园 122.5mw/490mwh独立储能项目设计施工总承包(epc)
第一中标候选人为内蒙古环兴电力建设工程有限公司,投标报价2164.8万元,折合单价0.95元/wh;第二中标候选人为山东鸿华建筑安装工程有限公司(联合体:中之澳(陕西)新能源有限公司),投标报价46550.5566万元,折合单价1.059元/wh;第二中标候选人为四川昆仑电力工程有限公司(联合体:中鉴兴华工程技术有限公司),投标报价53074.1034万元,折合单价1.083元/wh。

根据招标公告,项目计划占地50亩,新建122.5mw/490mwh储能电站一座,包括综合区用地33000平方米,安装磷酸铁锂电池组(集装箱)98 套,并配套建设升压站、一回110kv导线送出至高崖子滩汇集站输出工程、环保工程及消防系统等附属设施。招标为设计施工总承包epc。
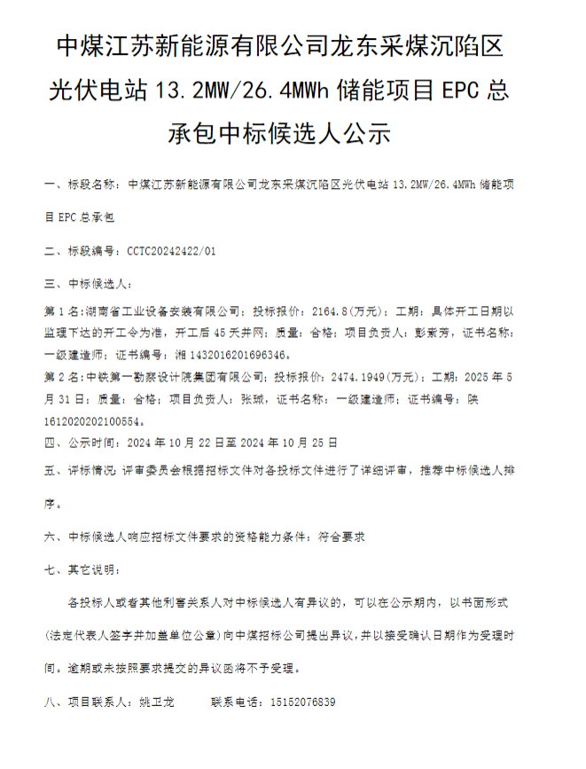
中煤江苏新能源有限公司龙东采煤沉陷区光伏电站13.2mw/26.4mwh储能项目epc总承包
第一中标候选人为湖南省工业设备安装有限公司,投标报价2164.8万元,折合单价0.82元/wh;第二中标候选人为中铁第一勘察设计院集团有限公司,投标报价2474.1949万元,折合单价0.937元/wh。

根据招标公告,本项目配套建设13.2mw/26.4mwh磷酸铁锂储能系统,包括2套3.15mw/6.3mwh储能子系统和2套3.45mw/6.9mwh储能子系统,其中每套3.15mw/6.3mwh储能子系统内含1套3.15mw储能变流升压一体舱和2套3.15mwh储能电池舱;每套3.45mw/6.9mwh储能子系统内含1套3.45mw储能变流升压一体舱和2套3.45mwh储能电池舱,投标方可根据自身产品特性动态优化配置,最终方案以epc设备采购技术方案为准,电池健康状态(soh)达到70%时,储能循环次数不低于6000次。交流侧额定电压范围为690~800v,直流侧电压范围为1100~1500v,冷却方式为液冷。
原公告如下:




来源:中煤招标有限责任公司电子招投标平台、中国招标投标公共服务平台
