中标 | 华润3.38gw风电项目开标:金风、东方风电、中车株洲所、明阳预中标
据悉,8月9日,华润集中发布重能新疆天山北麓新能源基地项目(ⅰ、ⅱ、ⅲ标段)、华润新能源曹县481.25mw风电项目、华润新能源贵州大方绿塘风电项目风力发电机组(含塔筒)货物及服务中标候选人公示,项目规模总计3381.25mw。
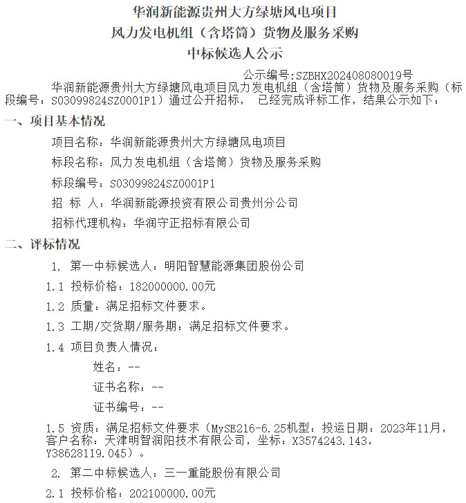
根据公示,金风科技、东方风电、中车株洲所、明阳智能作为第一中标候选人预中标。

根据招标公告:
重能新疆天山北麓新能源基地项目ⅰ标段位于新疆哈密市巴里坤县三塘湖镇条湖东部区域,总容量不低于900mw,其中巴里坤5#汇集单元总容量不低于540mw,若超过按照540mw计算;巴里坤6#汇集单元总容量不低于360mw,若超过按照360mw计算,不超过108台风电机组。
交货期/工期:锚栓组件供货时间:2024年9月30日前提供第一批22套;2024年12月30日前提供第二批44套。2025年4月30日前提供全部锚栓组件。风电机组供货时间:2025年2月28日前提供第一批22套;2025年3月至8月,每月提供13套;2025年9月30日前提供剩余全部风电机组。
重能新疆天山北麓新能源基地项目ⅱ标段位于新疆哈密市巴里坤县三塘湖镇条湖东、伊吾县淖毛镇西北,总容量不低于900mw,其中,巴里坤7#汇集单元总容量不低于410mw,若超过按照410mw计算;伊吾5#汇集单元总容量不低于490mw,若超过按照490mw计算,不超过108台风电机组。
交货期/工期:锚栓组件供货时间:2024年9月30日前提供第一批22套;2024年12月30日前提供第二批44套。2025年4月30日前提供全部锚栓组件。风电机组供货时间:2025年2月28日前提供第一批22套;2025年3月至8月,每月提供13套;2025年9月30日前提供剩余全部风电机组。
重能新疆天山北麓新能源基地项目ⅲ标段位于新疆哈密市伊吾县淖毛湖镇西北部区域,总容量不低于1000mw,其中,伊吾6#汇集单元总容量不低于500mw,若超过按照500mw计算;伊吾7#汇集单元总容量不低于500mw,若超过按照500mw计算,不超过120台风电机组。
交货期/工期:锚栓组件供货时间:2024年9月30日前提供第一批24套;2024年12月30日前提供第二批48套。2025年4月30日前提供全部锚栓组件。风电机组供货时间:2025年2月28日前提供第一批24套;2025年3月至8月,每月提供15套;2025年9月30日前提供剩余全部风电机组。
华润新能源曹县481.25mw风电项目位于山东省菏泽市曹县机位数量77个,单机容量为6.25mw。单台风机扫风面积不低于5.9㎡/kw,轮毂高度160米,塔型为混塔。
交货期/工期:锚栓组件供货时间:2025年1月20日前提供第一批30套;2025年3月20日前提供剩余全部锚栓组件。塔筒(含混凝土塔筒、钢塔筒)、风电机组供货时间:2024年12月20日前提供第一批10套;2025年2月20日前提供第二批20套;2025年4月20日前提供第三批20套。2025年6月20日前提供。
华润新能源贵州大方绿塘风电项目位于贵州省毕节市大方县绿塘乡境内,项目总容量100mw,不超过16台风电机组,可接受混排方案,但不超过两种机型。注:叶尖最小离地距离不低于14m,叶尖最小离风机平台边坡距离不低于10m(计算方法:轮毂中心高度-认证叶轮直径/2)。
交货期/工期:锚栓交货时间:2024年12月1日 4套锚栓;2025年1月15日 6套锚栓2025年3月15日 剩余锚栓。风机(含塔筒)交货时间:2025年4月30日 第一批4套风机(含塔筒)设备;2025年5月30日 第二批4套风机(含塔筒)设备 ;2025年6月30日 第三批4套风机(含塔筒)设备 ;2025年7月30日 剩余风机风机(含塔筒)设备。
项目均不允许联合体、代理商投标。





资讯来源:华润集团守正电子招标采购平台
免责声明: 本站内容转载自合作媒体、机构或其他网站的信息,转载此文仅出于传递更多信息的目的,但这并不意味着赞同其观点或证实其内容的真实性。本站所有信息仅供参考,不做交易和服务的根据。本站内容如有侵权或其它问题请及时告之,本网将及时修改或删除。凡以任何方式登录本网站或直接、间接使用本网站资料者,视为自愿接受本网站声明的约束。